为落实《中共中央关于制定国民经济和社会发展第十四个五年规划和二〇三五年远景目标的建议》中提出的“以质量品牌为重点,促进消费向绿色、健康、安全发展,鼓励消费新模式新业态发展”等要求,持续引导儿童用品行业树立品牌意识,塑造品牌形象,提升品牌影响,由beat365在线唯一官网主办,beat365在线唯一官网儿童用品分会承办的第十届全国品牌故事大赛儿童用品行业分赛活动于2022年8月在北京成功举办。

此次活动以“高质量、可持续、享未来”为主题,以儿童用品企业品牌为主线,以故事的方式来展现儿童用品行业的品牌和特色。自3月下旬活动启动以来,儿童用品行业分赛区工作人员认真筹备组织,下发《关于开展第十届全国品牌故事大赛儿童用品行业分赛的通知》,根据分赛行业特点,将工作细分为宣贯辅导、作品征集、赛前预审、现场评审、赛后评议等几个环节,设置了演讲、征文、微电影和短视频四大比赛类型。全国近30家儿童用品相关组织精心准备,积极参与本次比赛活动,通过巧妙的创意构思、生动的视频演讲、新颖的录制剪辑、文稿撰写等方式,展示了国内儿童用品企业注重自身质量提升和品牌建设的创新发展理念和品牌形象,助力企业高质量发展。经儿童用品行业分赛区组织方审核,共有42个作品通过了初审,进入最终评审环节。

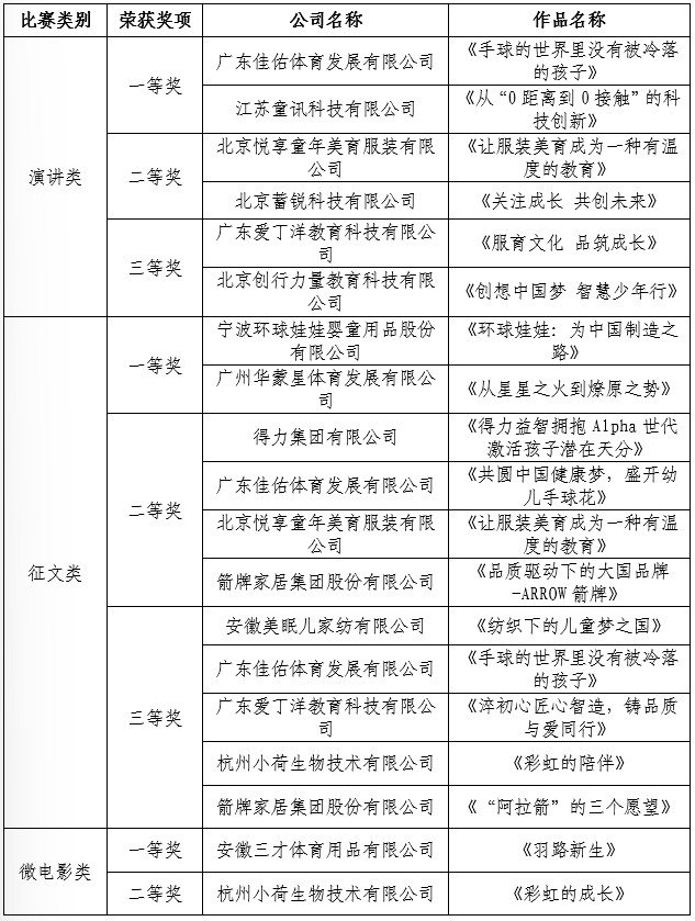
8月10日,第十届全国品牌故事大赛儿童用品行业分赛区组织现场评审。广东佳佑体育发展有限公司《手球的世界里没有被冷落的孩子》、江苏童讯科技有限公司《从“0距离到0接触”的科技创新》获演讲比赛一等奖;宁波环球娃娃婴童用品股份有限公司《环球娃娃:为中国制造之路》、广州华蒙星体育发展有限公司《从星星之火到燎原之势》获征文比赛一等奖;安徽三才体育用品有限公司《羽路新生》获微电影比赛一等奖;得力集团有限公司《让爱盛放》获短视频比赛一等奖。

同时,评委组自演讲、征文、微电影和短视频四类参赛作品中还评出二等奖8个、三等奖10个(详见后附获奖名单),并推荐优秀作品参加全国总决赛。
质量和品牌是企业核心竞争力,也是企业发展的关键,品牌故事演讲大赛活动将引导国内儿童用品企业更加重视品牌建设与推广工作。儿童用品分会也将继续传播儿童品牌知识,搭建企业品牌培育、品牌创新、品牌交流的广阔平台,助力企业提升自身质量和品牌竞争力,助力更多中国儿童品牌走向世界、享誉全球。
第十届全国品牌故事大赛儿童用品行业分赛获奖名单

